臭氧濃度測定之紫外吸收法
B.3 紫外吸收法
B.3.1 原理
臭氧對254 nm 波長的紫外光有特征吸收。臭氧化氣樣品和參比氣體( 不含臭氧的空氣或氧氣)分別以恒定的流速進入儀器的吸收池,參比氣通過吸收池時,被光檢測器檢測的光強為I0,樣品氣通過吸收池時被檢測器檢測的光強為I 0。I / I 0 為透光率。儀器的微處理系統根據朗伯- 比爾定律計算出臭氧濃度,這些量之間的關系表示為式(B.8) 或式(B.9):

式中:
C —— 臭氧濃度(體積分數);
a —— 臭氧在標準狀態下對254nm 波長紫外光的吸收系數,a = 308;
L —— 吸收池光路長度,單位為厘米(cm);
e —— 自然對數的底,取e = 2.718。
所測得的以體積分數表示的臭氧濃度值應能自動換算為質量濃度值g/m3(mg/L)顯示。
B.3.2 檢測設備
B.3.2.1 紫外吸收
臭氧檢測儀應具有合適的量程,并有溫度和壓力校正功能。應定期( 很長1 年)使用以下兩種方法之一校準:
a) 用準確度高于被校準儀器的紫外吸收臭氧檢測儀校準;
b) 按B.4 的規定用碘量法校準,校準結果偏差應在±2% 以內。
B.3.2.2 所有采樣管線應采用聚四氟乙烯(PTFE) 或聚偏二氟乙烯(PVDF) 等對臭氧呈惰性材料,為連接方便,允許采用較短的聚氯乙烯軟管和不銹鋼接頭。
B3.2.3 帶調節閥的流量計,流量范圍:0.2L/min~2L/min,調節閥和流量計都應耐臭氧腐蝕。
B.3.2.4 檢測儀排氣口應安裝臭氧破壞器。
B.3.3 臭氧濃度檢測
B.3.3.1 氣路連接
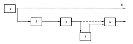
氣路連接參見圖B.2。
說明:
2——流量控制閥;
3——流量計;
4——紫外吸收臭氧檢測儀;
5——臭氧破壞器;
6——出氣口。
圖B.2 臭氧濃度檢測系統示意圖
B.3.3.2 檢測操作
檢測應在臭氧發生器和臭氧檢測儀工作穩定后開始:
a)調節流量控制閥,使流量計指示大于臭氧檢測儀所需流量,防止環境空氣倒流;
b)當臭氧檢測儀讀數穩定后,記錄下臭氧檢測儀示值C (g/m3)。